美妆品牌线上营销如何做_国货美妆品牌的营销玩法 收藏0

非凡策划 2020-11-12 15:48:37
0 评论18691 浏览12 喜欢
  还记得6年前吗?资生堂、碧欧泉、雅诗兰黛、各大美妆品牌纷纷扫荡线上渠道,入驻天猫开店。天猫平台在2017年就已经拥有了超过3000个美妆品牌。在全球9大化妆品集团中,除LVMH 集团,雅诗兰黛、欧莱雅、爱茉莉、资生堂旗下品牌加入天猫的比例均超过75%,宝洁、上海家化、联合利华三个集团旗下的所有美妆品牌的入驻率为100%。美妆品牌线上营销如何做?入局“成熟”的品牌赛道,完美日记、花西子、橘朵们为什么能热销?下面以完美日记、花西子、一叶子、橘朵美妆品牌电商营销策划为例,分析其营销动作,希望能为其他品牌提供一定参考价值。
 
美妆品牌营销,美妆品牌的营销玩法,美妆品牌电商营销策划
(图片来源:网络,侵删)
  

  美妆品牌营销分析

  
  首先,近10年来,中国化妆品零售总额一直处于比较稳定的增长状态,市场规模也在逐步增长。
 
美妆品牌营销,美妆品牌的营销玩法,美妆品牌电商营销策划
图:中国化妆品零售总额(来源:国家统计局、Euromonitor、艾媒)
  
  但中国美妆个护市场的大部分份额在2018年之前,是握在跨国品牌手里。在2019年,国产品牌中只有完美日记挤进了双十一淘宝天猫彩妆品牌预售市场份额的前十名,远远低于美宝莲、雅诗兰黛、MAC、阿玛尼等跨国品牌。
 
美妆品牌营销,美妆品牌的营销玩法,美妆品牌电商营销策划
图:中国化妆品市场规模走势(来源:国家统计局、Euromonitor、艾媒)
  跨国美妆品牌营销一般更专注与产业链中,如品牌运营和渠道管理等利润更高的环节,将生产环节外包,这促生了我国化妆品代工生产行业中出现了诺斯贝尔、科丝美诗中国、莹特丽中国等知名代工企业,进一步构成了成熟的供应链,至此奠定了国产品牌生产大牌平替的基础。
 
美妆品牌营销,美妆品牌的营销玩法,美妆品牌电商营销策划
图:美妆行业产业链图谱(来源:鲸准研究院)

美妆品牌营销,美妆品牌的营销玩法,美妆品牌电商营销策划
图:美妆行业产业链各环节毛利率(来源:鲸准研究院)
  
  对国货更有信心的90后、00后新人群为新国产品牌提供了市场空间;成熟的供应链和新兴的传播与销售渠道,为国产新品牌的崛起奠定了基础;而营销动作创新则帮助新品牌走出了一条与传统国产品牌不同的道路。
  
  以往品牌商通过传统渠道方式进行美妆品牌营销,传统美妆产品加价倍率大约在10倍。2016年,直播和社交电商的兴起带动了新营销渠道,打破了传统渠道的获客壁垒,降低了渠道成本。完美日记通过DTC方式售卖,能够将产品加价率压缩到2~3倍。
  
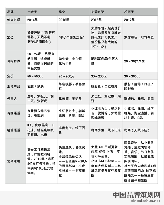
  从科特勒咨询集团整理的表格来看,一叶子美妆品牌营销的策略属于常规动作。先是以大量广告传播提升知名度,再是以线下为主,进行全渠道营销。而完美日记和橘朵美妆品牌营销的策略则是以电商为主要销售渠道,主要靠小红书内容营销打爆单品。花西子美妆品牌营销的策略则是去二者之长,在与李佳琦合作,通过淘宝直播打爆单品销售的同时,还借助了小红书和微博进行内容营销,同时注重差异化的品牌形象。
  

  2020年10月,完美日记官宣周迅为品牌代言人,或可视为洗脱“大牌平替”形象,提升品牌价值的重要一步。


美妆品牌营销,美妆品牌的营销玩法,美妆品牌电商营销策划
表:国产美妆新品牌营销策略对比(科特勒咨询集团制表)
  

  美妆品牌营销策略1

  
  低价高毛利,打爆现象级单品
  
  中国化妆品每年备案商品数都在高速增长,根据药监局备案网站数据,2019年备案商品数量达到40万+。但是真正能够打爆的单品屈指可数。
  
  其中有很多种原因,可能是产品设计问题也可能是产品营销等问题,但仔细分析花西子、一叶子、橘朵、完美日记的爆品逻辑,可以发现都存在着“高频”、“标品”、“低门槛”、“高毛利”这几个特点。
  
  新品突围的方式之一是在常规细分品类上做出更细致的微创新。比如蛋蛋面膜、空气唇釉、素颜霜、雕花口红、蘑菇气垫等,或是采用了新设计(雕花口红),或者采用了新技术新工艺(泡泡面膜),或是抓住了新场景(熬夜霜),满足了新人群的需求。
  
  作为韩束子品牌,一叶子曾经在2013年左右停止发展,2015年,韩束为一叶子投入4亿广告费,开启了广告狂人式投放,独家冠名《天天向上》《我想和你唱》等综艺节目,推动“新鲜面膜”概念,在电视剧植入方面也不遗余力,当年就实现了19.5亿的销售额。
  

  美妆品牌营销策略2

  
  掌握消费周期,卡住营销节点
  
  化妆品行业的消费者在不同时间有不同的关注重点。在化妆品行业有两大重要的营销节点:
  
  (1)传统节日;
  
  (2)电商促销节,
  
  2019年,3月、5月、9月和11月是花西子的几个重要销量增长拐点,这分别对应了520节和七夕节、618、双11这几大营销节点。在七夕节日,花西子还专门推出了“七夕画眉”活动,同时推出两周年限量版琉璃礼盒,成为当季火爆的应景产品。
  
  橘朵在小红书的发帖就集中在4~5月和8~11月。每次大促前都会在平台提前1到2个月进行预热种草。
  

  美妆品牌营销策略3

  
  不同渠道场景,采用针对性的营销策略
  
  电商是化妆品主要销售渠道中唯一还在大幅增长的渠道,根据Euromonitor数据,以往化妆品所倚重的传统渠道都在下滑,CS渠道略有上升,但是和电商也是没法比较。
 
美妆品牌营销,美妆品牌的营销玩法,美妆品牌电商营销策划
图:化妆品销售渠道份额

  2020年疫情影响了化妆品线下渠道的销售,却借助直播这种体验和互动性较强的线上渠道打通了电商销售的任督二脉。
  
  比如在不同的种草平台,根据不同平台的特点花西子会设计相对应的内容,避免产生用户反感,这也是内容营销和广告投放极为不同的地方。
  

  美妆品牌营销策略4

  
  明星、KOL和用户的细分化运营
  
  根据凯度消费者指数个人彩妆样组研究显示,20~29岁的女生贡献了彩妆市场45%的销售。63%千禧一代表示,面对博主/用户评论和品牌自身宣传时,他们更愿意相信前者。所以美妆品牌营销在传播策略上一般会组合运用不同的营销角色。
  
  如一叶子在明星代言方面一向大手笔。在确定代言人之前,一叶子会有一套系统化的评估模型,从舆论风控和性价比、商业价值、发展计划、媒体热度、品牌契合度六大维度进行考量。
  
  完美日记在不断官宣各类产品代言人的前提下,通过明星艺人带动品牌知名度,有利于与知名KOL达成传播合作;同时会影响中小达人的合作意愿。这种以上带下的传播链,有利于营销“全网推荐”的热潮氛围。
  
  除了明星、达人之外,花西子还会与素人和用户合作。2017年8月,花西子入驻天猫开设品牌旗舰店,并首次在品牌官方微博发布 “彩妆体验官招募令”,邀请用户参与6款产品的“内测”。在花西子官方微信、天猫旗舰店首页底部以及店铺会员界面也均设有“体验官”相关内容的宣传和跳转。产品上线前会招募上千名用户试用,然后出具相应的用户体验报告。
 
美妆品牌营销,美妆品牌的营销玩法,美妆品牌电商营销策划,花西子
(图片来源:网络,侵删)
  
  以上,国货美妆品牌营销的策略要做到品牌与效果互为协同,既要做到品牌曝光,也要做到效果收割,只有打出一套从蓄能到转化的品效协同组合拳,才能在“成熟”的美妆品牌营销赛道上脱颖而出。
12

版权声明:本文内容由互联网用户自发贡献,该文观点仅代表作者本人。本站仅提供信息存储空间服务,不拥有所有权,不承担相关法律责任。如发现本站有涉嫌抄袭侵权/违法违规的内容, 请发送邮件至:pinpaicehua2024@163.com 举报,一经查实,本站将立刻删除。

发表评论

后发表评论

提交评论
《昆仑战略定位班》开课了 - 品牌策划网